请输入关键字
top
您现在的位置:
正文
送审文件清单
List of Submitted Documents
发布时间:2021-07-16

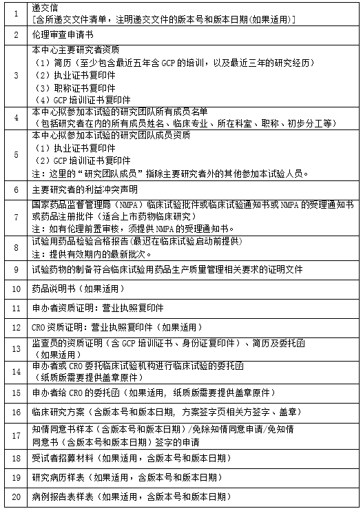
一、初始审查

1. 药物临床试验

from clipboard

from clipboard

2. 医疗器械临床试验

from clipboard

from clipboard

3. 临床科研

from clipboard

from clipboard

4. 新技术

from clipboard

二、跟踪审查

1. 修正方案审查


from clipboard

2. 年度/定期跟踪审查

from clipboard
3. 严重不良事件审查
from clipboard

4. 不依从/违背方案审查

from clipboard
5. 暂停/终止研究审查
from clipboard

6. 研究完成审查

from clipboard
三、复审
from clipboard

四、免除审查

1. 免除审查审核

from clipboard